体育资讯

中国足协纪律委员会对武汉三镇韦世豪因辱骂裁

作者:TVT体育 日期:2026-03-09 浏览: 来源:TVT体育官网

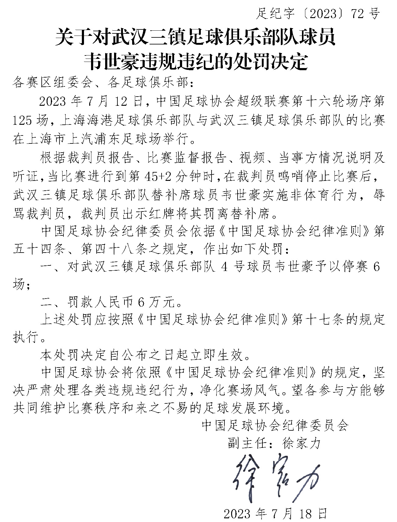
中国足协纪律委员会就武汉三镇球员韦世豪在联赛中的不当行为作出纪律处分。官方通报指出,他在比赛中实施非体育行为、辱骂裁判,构成对比赛秩序和裁判权威的干扰,因而被判处停赛六场并处以人民币六万元罚款。 中国足协纪律委员会对武汉三镇韦世豪因辱骂裁 据介绍,涉及的事件发生在两队之间的一场对决中,当裁判鸣哨终场前的第一个阶段结束后,韦世豪在替补席上对裁判作出侮辱性语言的表现,随即被裁判直接摘下红牌罚离席位。这一举动被官方列入对体育道德和裁判尊严的明显违规,随着裁判的出示红牌,事件进入纪律处理程序。 纪律委员会据《中国足球协会纪律准则》中的相关条款,对涉事球员做出如下决定:第一,禁赛六场;第二,处以六万元罚款。上述处罚体现了对球场纪律和裁判尊严的严肃态度,意在遏制类似行为对赛场环境造成的负面影响。 中国足协纪律委员会对武汉三镇韦世豪因辱骂裁 在另一场比赛中,发生在同场对阵的情景中,替补席上的韦世豪因对裁判的判罚表达不满而被直接红牌罚下。赛后现场画面显示他朝裁判鼓掌,并指着主裁判进行辱骂,这一行为进一步暴露出部分球员在压力情境下的情绪管理问题。与此同时,替补席的另一名球员吴飞也因为对判罚不满而领到黄牌。 同场比赛还涉及到其他球员的情绪反应:任航因防守犯规被出示黄牌,随后出现“两黄变一红”的情况而被罚出场;何超对主裁判的判罚表示不满,同样领取黄牌。整体事件的处理强调了对场上乱象的控制,以及对球员和教练组成员在比赛中的行为规范的维护。